Finoo.id – √ Kumpulan Skema Amplifier Mini Baik Stereo Maupun Mono. Dalam dunia audio, amplifier mini memiliki peran penting dalam menyediakan penguatan sinyal audio tanpa mengorbankan ruang atau daya. Artikel ini mengumpulkan berbagai skema amplifier mini baik untuk pengaturan stereo maupun mono. Amplifier mini stereo mampu menghasilkan suara yang jernih dan terpisah untuk kanal kiri dan kanan, ideal untuk aplikasi seperti speaker komputer atau sistem audio portabel. Sementara itu, amplifier mini mono cocok digunakan untuk aplikasi yang membutuhkan penguatan sinyal tunggal dengan efisiensi dan kekalianlan tinggi, seperti dalam sistem PA sederhana atau untuk menggerakkan subwoofer kecil.
Dengan berbagai skema yang disajikan, pembaca akan mendapatkan pemahaman mendalam tentang berbagai desain dan konfigurasi amplifier mini, serta dapat memilih yang paling sesuai dengan kebutuhan mereka. Artikel ini akan membahas teknisitas dalam rancangan elektronika amplifier mini, memperkenalkan pembaca pada berbagai komponen yang digunakan dan bagaimana mereka bekerja bersama untuk menciptakan pengalaman audio yang memuaskan dalam ukuran yang kompak.
Apa itu Amplifier Mini
Amplifier mini adalah perangkat elektronik yang digunakan untuk menguatkan sinyal audio dari berbagai sumber suara seperti ponsel, laptop, atau pemutar mp3. Perangkat ini dirancang dengan ukuran lebih kecil dibandingkan amplifier konvensional dan umumnya memiliki daya output yang lebih rendah.
Karena ukurannya yang kompak dan konsumsi daya yang efisien, amplifier mini sering digunakan sebagai sistem audio portabel yang mudah dibawa ke mana-mana. Banyak pengguna juga memilih untuk merakit amplifier mini menggunakan skema yang tersedia, sehingga dapat disesuaikan dengan kebutuhan mereka dan mendapatkan hasil audio yang optimal.
Amplifier mini memiliki beragam jenis, termasuk yang menggunakan transistor tunggal atau dual transistor, serta varian seperti kelas A, B, AB, D, dan digital. Setiap jenis memiliki karakteristiknya sendiri yang dapat dipilih sesuai dengan kebutuhan spesifik pengguna.
Fungsi Skema Ampli Mini
Skema amplifier mini berfungsi sebagai panduan lengkap untuk merakit amplifier mini dengan tepat dan efisien. Skema ini mencakup diagram rangkaian lengkap beserta penjelasan detail mengenai setiap komponen yang diperlukan untuk merakit amplifier mini.
Dengan mengikuti skema ini, kalian dapat memahami cara kerja keseluruhan rangkaian amplifier serta interaksi yang terjadi antara setiap komponen. Skema juga membantu dalam menentukan jenis dan nilai akurat dari komponen yang dibutuhkan, sehingga membantu mengurangi risiko kesalahan saat proses perakitan.
Selain itu, kelebihan skema amplifier mini adalah fleksibilitasnya dalam disesuaikan dengan kebutuhan dan preferensi pengguna. kalian dapat menyesuaikan jenis transistor atau komponen lainnya untuk mencapai karakteristik suara yang diinginkan.
Dalam prakteknya, penggunaan skema amplifier mini sangat penting untuk menjamin kualitas dan keamanan dari setiap amplifier yang dirakit.
Kumpulan Skema Amplifier Mini Lengkap
Jika kalian baru dalam merakit amplifier, disarankan untuk memulai dengan mencoba merakit amplifier mini stereo atau mono menggunakan skema yang telah kami sediakan di bawah ini:
1. Amplifier Mini LM386
Jika kalian tertarik merakit amplifier dengan daya rendah, kalian dapat mencoba menggunakan amplifier mini yang menggunakan LM386. Amplifier ini cocok digunakan dengan baterai 9V dengan arus sekitar 5mA. Berikut adalah rangkaian yang diperlukan:

Komponen yang diperlukan:
Kapasitor C5—Elektrolit 220μF 16V
C1, C2—Keramik 0,1μF 50V
C3,C4—Elektrolit 10μF 25V
Resistor R1—10Ω
R2—1,2K
VR1—10K Potentiometer
Semikonduktor dan Lainnya B1—Baterai, 9V
SP1—8Ω speaker 0,25W
IC1—LM386, Amplifier audio tegangan rendah
2. Amplifier Mini 9V Menggunakan LM386
Selain itu, kalian juga dapat mencoba merakit power mini 9V menggunakan LM386 dengan skema berikut ini:

Bagaimana cara kerjanya?
Secara sederhana, prinsip kerjanya adalah sebagai berikut:
- C1 digunakan untuk mengurangi kebisingan dan melindungi output amplifier.
- C2 berfungsi untuk meningkatkan gain amplifier. Untuk mendapatkan suara maksimal, kalian dapat menambahkan kapasitas C2, tetapi nilai kapasitansinya harus tetap di bawah 100uF.
- Keluaran audio dikeluarkan dari PIN 5 IC1.
- Selanjutnya, C4 digunakan untuk mengirimkan sinyal audio yang telah diperkuat.
Komponen yang diperlukan:
Kapasitor C3—Keramik 0,1μF 50V
C1—Keramik 0,01μF 50V
C5—Elektrolit 220μF 16V
C2—10μF 25V Electrolytic
Resistor R1—10Ω
R2—1,2K
VR1—10K Potentiometer
Semikonduktor dan Lainnya B1—Baterai, 9V
SP1—8Ω speaker 0,25W
IC1—LM386, Amplifier audio tegangan rendah
3. Amplifier Mini 500mW Menggunakan LM386N

Amplifier ini ideal untuk digunakan di dalam mobil karena dapat beroperasi dengan tegangan input antara 4V hingga 12V. Selain itu, amplifier ini memiliki respons frekuensi yang luas, mulai dari 40Hz hingga 100kHz.
Berikut adalah cara kerjanya:
- Tegangan masukan masuk ke sirkuit, dan LED1 akan menyala sebagai indikasi bahwa tegangan telah masuk.
- Kapasitor C6 dan C7 berfungsi untuk menyaring tegangan agar lebih halus.
- Sinyal audio masuk melalui input dan melewati kapasitor C1.
- Sinyal suara kemudian dikontrol volume-nya melalui VR1 untuk penyesuaian volume (+) dan (-).
- Setelah itu, sinyal suara masuk ke PIN 3 dari IC1.
- Sinyal yang telah diperkuat keluar dari PIN 5, melewati kapasitor C5 untuk menghasilkan suara yang lebih kuat.
- Kapasitor C4 dan resistor R1 berfungsi untuk menghaluskan sinyal audio yang dihasilkan.
Komponen yang dibutuhkan:
Kapasitor C4—0.047μF 50V Ceramic
C1—Elektrolit 3,3μF 25V
C3—10μF 25V Electrolytic
C2, C6—0.1μF 50V Ceramic
C5—470μF 16V Electrolytic
C7—100μF 25V Electrolytic
Resistor R1—10Ω
R2—1,2K
VR1—10K Potentiometer
Semikonduktor dan Lainnya SP1—8Ω speaker 1W
LED1—LED Merah 5mm.
B1—Baterai, 4V hingga 12V
IC1—LM386N4, Amplifier audio tegangan rendah
4. Amplifier OCL 30W Menggunakan 2N3055
Jika kalian ingin menikmati musik dengan kualitas suara yang baik, minim kebisingan, dan tentunya dengan biaya yang terjangkau, kalian dapat mencoba merakit sendiri amplifier mini menggunakan transistor 2N3055 dengan skema berikut ini:

5. Skema Ampli Mini dengan Transistor TDA2030
Rangkaian ini menggunakan dua transistor, termasuk TDA2030 yang mampu menghasilkan daya maksimal hingga 15W. kalian bisa mengunduh skemanya secara gratis di bawah ini:

Untuk merakitnya, siapkan semua komponen berikut:
Kapasitor C2-47μF 25V
C4-10μF 25V
C5, C8-2.200uF 50V
Resistor R8: 1Ω, Resistor 0,5W
R5: 30K, 0.25W Resistor
R6,R7: 1,5Ω, Resistor 0,5W
R4: 3.3K(3K3), 0.25W Resistor
R1,R2,R3: 56K, Resistor 0,25W
C1,C3,C6,C7: 0,22uF(224) 63V, Kapasitor Poliester
Semikonduktor dan Lainnya IC1: TDA2030
D1-D2: 1N4001 atau 1N4002
Lembaran mika atau pendingin
T1: Transistor PNP BD908 atau 2SA671 atau TIP42 atau TIP32
T2: NPN Transistor BD907 atau 2SC1061 atau TIP41 atau TIP31
6. Power Ampli Mini dengan TDA7052
Dengan TDA7052, kalian dapat merakit amplifier mini baik dalam format mono maupun stereo. Ini merupakan solusi ideal bagi yang mencari amplifier berukuran kecil namun tetap menghasilkan kualitas suara yang optimal.

7. Rangkaian Amplifier Mini dengan TBA820M
Ini adalah skema amplifier stereo 2W + 2W menggunakan TBDA820M yang dapat beroperasi dengan tegangan 12V dan tersedia dengan harga yang terjangkau.

Berikut adalah cara kerja rangkaian ini:
- R1 mengatur impedansi listrik pada input (100k).
- C2 dan R2 mengontrol gain amplifier untuk menyesuaikan level penguatan sesuai kebutuhan.
- C3 (100nF atau 0.1uF) dan R3 (1 ohm) berfungsi sebagai penstabil beban frekuensi untuk menjaga stabilitas rangkaian.
- C4 mengatur tingkat suara atau volume output.
- C6 adalah kapasitor output yang menghubungkan sinyal output ke speaker untuk menghasilkan suara.
- C1 berperan sebagai kapasitor filter untuk menyaring sinyal audio sehingga menghasilkan suara yang lebih halus dan bebas dari noise.
Dengan komponen-komponen ini, amplifier ini dapat memberikan kualitas suara yang baik dengan efisiensi daya yang optimal.
8. Skema Ampli Mini 2W + 2W dengan TDA820M
Ampli mono merupakan rangkaian yang sederhana dan mudah dirakit dengan jumlah komponen yang minim. kalian dapat mencoba merakitnya menggunakan TDA820M.

9. Power Ampli Mini Stereo dengan TDA2822
TDA2822 adalah komponen yang umumnya digunakan pada amplifier dengan daya rendah. Berikut adalah skema sederhana yang dapat kalian gunakan sebagai panduan dalam merakit amplifier:

Komponen yang diperlukan:
Kapasitor Elektrolit C3: 100μF 16V
C4, C5: 470μF 16V
C1, C2: 100μF 16V
Kapasitor Poliester Speaker 4Ω
C6, C7: 0,1μF 50V
B1: 3V ke baterai 9V
VR1, VR2: 50K_Potensiometer
IC1 TDA2822 - DUAL POWER AMPLIFIER
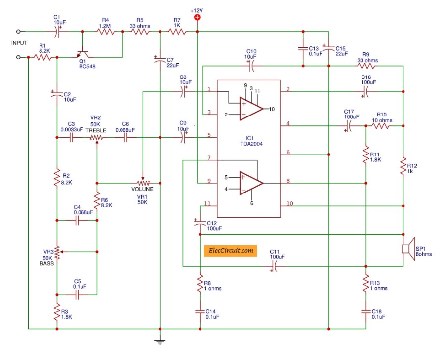
10. Subwoofer Amplifier dengan TDA2004 – TDA2005
Berikut adalah skema power amplifier menggunakan TDA2004 atau TDA2005, cocok untuk aplikasi ampli mini yang digunakan pada radio mobil.

BACA JUGA :
- √ Cara Merangkai Banyak Elco Untuk Power Supply Power Amplifier
- √ Skema Rangkaian Soft Start Anti Jeglek Yang Sederhana
- √ Cara Membuat Ground Pada Amplifier Paling Tepat
- Skema Rangkaian Speaker Aktif Polytron PAS 78 Yang Tepat
Penutup
Dengan demikian, artikel ini telah mengulas berbagai skema amplifier mini baik untuk pengaturan stereo maupun mono. Dari skema yang telah dibahas, kita dapat melihat betapa beragamnya pilihan dalam merakit amplifier mini sesuai dengan kebutuhan audio kita.
Mulai dari yang menggunakan transistor tunggal hingga IC khusus seperti TDA2030 dan TDA7052, setiap skema menawarkan kemudahan dan kekalianlan dalam menghasilkan suara berkualitas dalam ukuran yang kompak.
Bagi para hobiis elektronika dan penggemar audio, merakit sendiri amplifier mini tidak hanya memberikan pengalaman praktis yang memuaskan, tetapi juga dapat disesuaikan dengan preferensi masing-masing untuk menciptakan sistem audio yang sesuai dengan keinginan.
Dengan semakin berkembangnya teknologi dan semakin terjangkaunya harga komponen elektronik, merakit amplifier mini ini tidak hanya menjadi tantangan yang menarik tetapi juga investasi yang berharga dalam memperluas pengetahuan dan keterampilan teknis kalian.
Demikianlah artikel finoo.id yang membahas tentang √ Kumpulan Skema Amplifier Mini Baik Stereo Maupun Mono. Semoga artikel kami dapat bermanfaat dan terimakasih telah membaca artikel ini.



